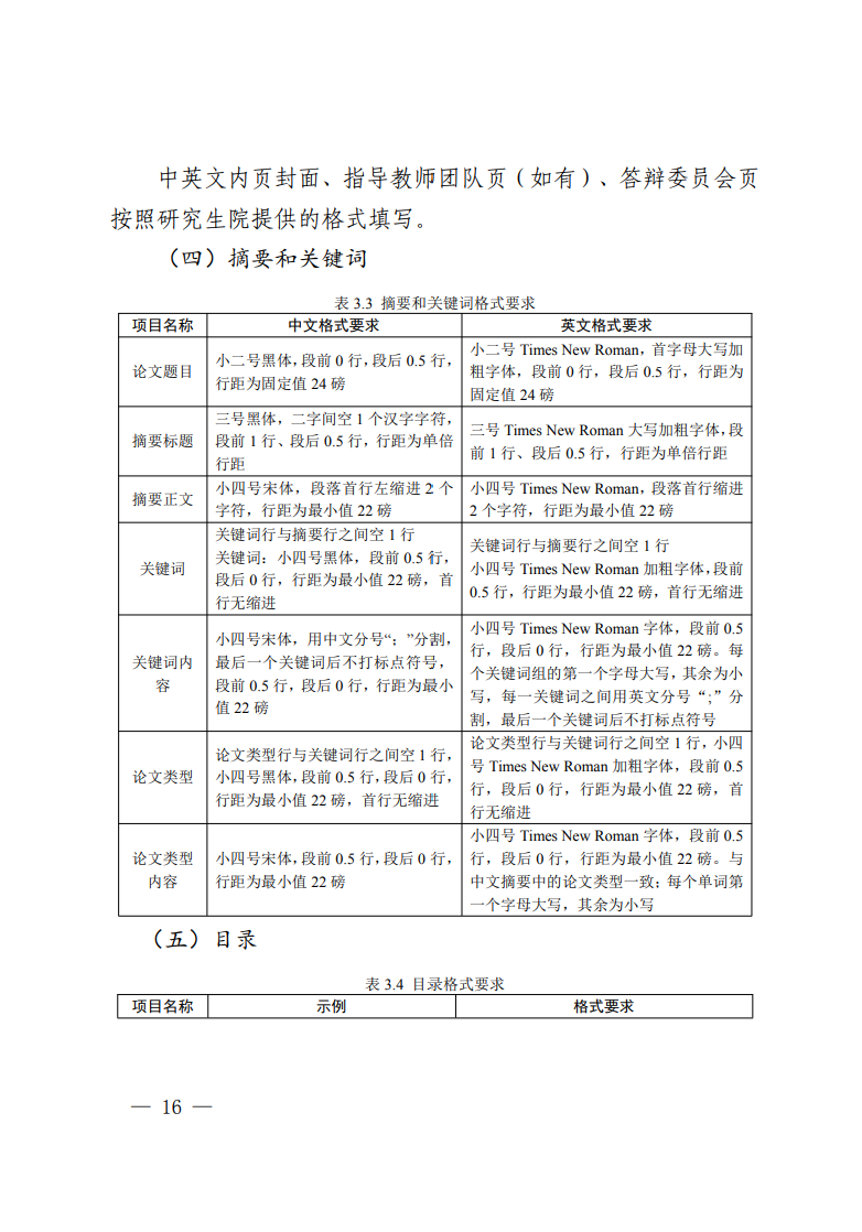
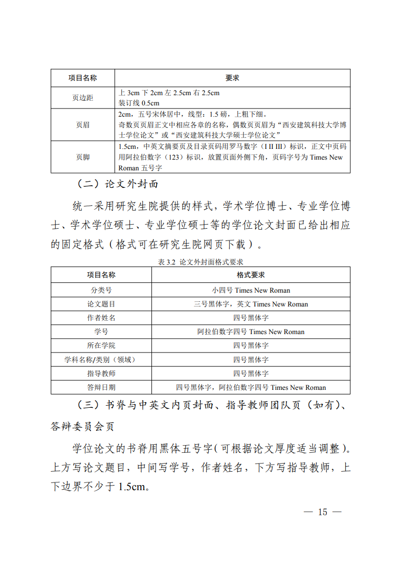
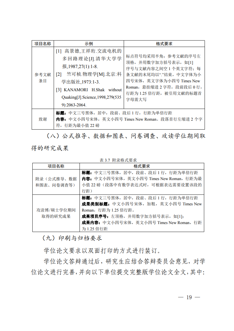
麻豆在线

麻豆在线 研究生学位论文撰写标准
发表日期:2023-10-12 20  阅览次数:652  编辑:


版权所有:麻豆在线-天美传媒|国产自拍 | 联系邮箱:[email protected] | 联系电话:029-82203408 地址:西安市碑林区雁塔路中段13号 710055